| 有刷和无刷电机都属于直流电机,它们通过磁场的相互作用将电能 转化为机械能。
 无刷电机,顾名思义,就是不使用电刷将电能转换为机械功的电机。搞清楚“无刷”一词之前,最好先了解一下电刷在刷电机中的功能。
   |   | 
    
有刷电机:
电刷(在有刷电机中)将电流连接到一组线圈。通电时,这些线圈会产生磁场。该磁场与定子磁体(电动机的固定部分)的固定磁场产生力作用,使电机转子转动一定角度。然后电刷为下一组线圈通电,使转子继续转动一定角度,产生一个循环的、旋转的、机械的循环,从而产生旋转运动。线圈的两端连接到换向器。换向器上有铜片,用于电刷接触和导电。每一段都与下一段绝缘隔离。这些段被称为“换向片”。
由电机轴、线圈和换向器组成的组件称为电枢。
通电线圈产生的磁场会使电机转子旋转。相反极性的电流会使旋转方向反转。运行有刷电机不需要外部电子设备,只需要直流电源。内部(转子上)线圈极性的变化会导致内部(转子)旋转。
无刷定子有两种常见类型:有槽定子和无槽定子。在有槽定子中,导线缠绕在定子的齿上。当线圈通电时,齿提供机械刚度以固定线圈。在无槽定子中,导线被绕成线圈。然后将线圈压平并形成圆柱体。然后对线筒(篮)进行涂漆或加热,以激活电磁线的粘合性能。无槽定子唯一的机械刚度是与相邻导线的附着力。
没有齿来固定电导线。无槽配置允许每单位体积容纳更多铜线,从而提高功率密度(每单位体积的输出功率)。
有刷电机和无刷电机有什么区别?
对于有刷电机,定子是外壳磁体,转子是线圈。无刷电机正好相反—固定磁场是定子线圈,转子是永磁体。
在这两种情况下,这些场的相互作用都会产生扭矩,致使转子转动。当转子转动时,绕组中的电流被切换或换向,以产生连续的转动。
电刷换向装置通常使用石墨制成的电刷,这些电刷安装在连接到转子线圈的金属棒(换向器)上。当转子转动时,电刷将电流从一组线圈传输到另一组线圈。
无刷装置通过使用轴位置传感器将信号发送到外部绕组开关电路来实现换向。
典型转速:
电刷装置在 1,000 RPM 和 10,000 RPM 转速之间连续工作效果最佳。由于电刷-换向器界面特性的机制,较高的转速被限制在 10000 RPM 的实际极限。当转子加速时,电刷开始浮在换向器上,造成物理和电气接触不良。另一方面,无刷电机通常可以以更高的转速运行—它们只受转子的机械完整性、速度相关损耗和所用轴承的稳定性的限制。
产生噪声:
有刷电机的噪声来自轴承、电刷和转子不平衡。在无刷设计中,消除了电刷产生的噪声,因此运行更安静。
预期寿命:
一般来说,无刷电机比有刷电机使用寿命更长。有刷电机的主要限制特征是其电刷和换向器。电刷的典型使用寿命通常为 2,000 至 5,000 运行小时,但不应将其视为对所有应用的保证。无刷装置的使用寿命通常超过 10,000 小时,但是通常受到轴承寿命和环境条件的限制。
成本:
很多时候,两种产品的总生命周期成本可能是它们之间的决定性因素。无刷电机需要电子驱动器,而有刷电机则不需要。
电子驱动器的额外成本使得无刷电机系统比有刷电机更昂贵。这两种类型都需要电源。有刷电机可以通过直接电源工作。无刷电机需要一个由电源供电的驱动器。除了电机成本外,在选择过程中还应考虑后期维护成本。
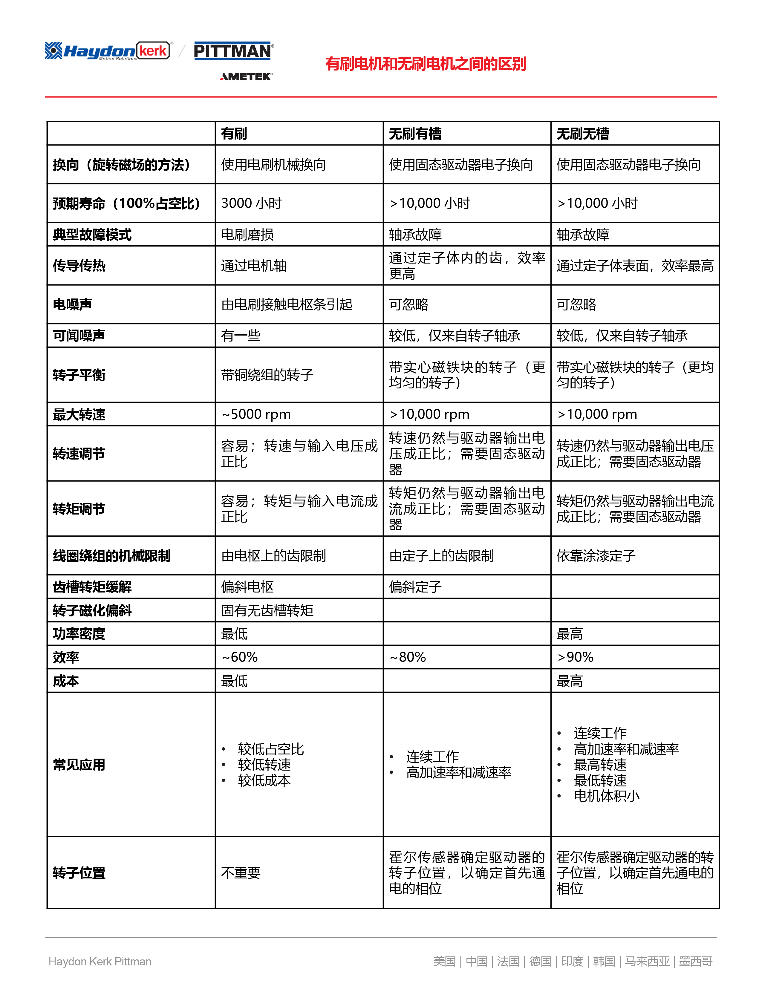
下一页的图表提供了有刷电机和无刷电机之间的更多对比:
 
总结:
有刷和无刷电机技术都适用于当今的运动控制市场。如何选择取决于上述因素如何影响设计者的目标。
PITTMAN/AMETEK 应用工程师精通这些设计考虑因素 - 您可以联系我们协助您进行选择。要了解更多信息,请立即联系我们。
下载原始文档